Serebii is a online database for all media related information of Pokemon. Serebii is a popular website where users look up information of specific Pokemon and check up on the latest news and announcements ranging from video games, movies, TV shows and more.
I have been using this website for years now and recently noticed that there are glaring issues with this website. Using user-centred design to understand how various people use the site was the challenge that I faced head-on.
Problems
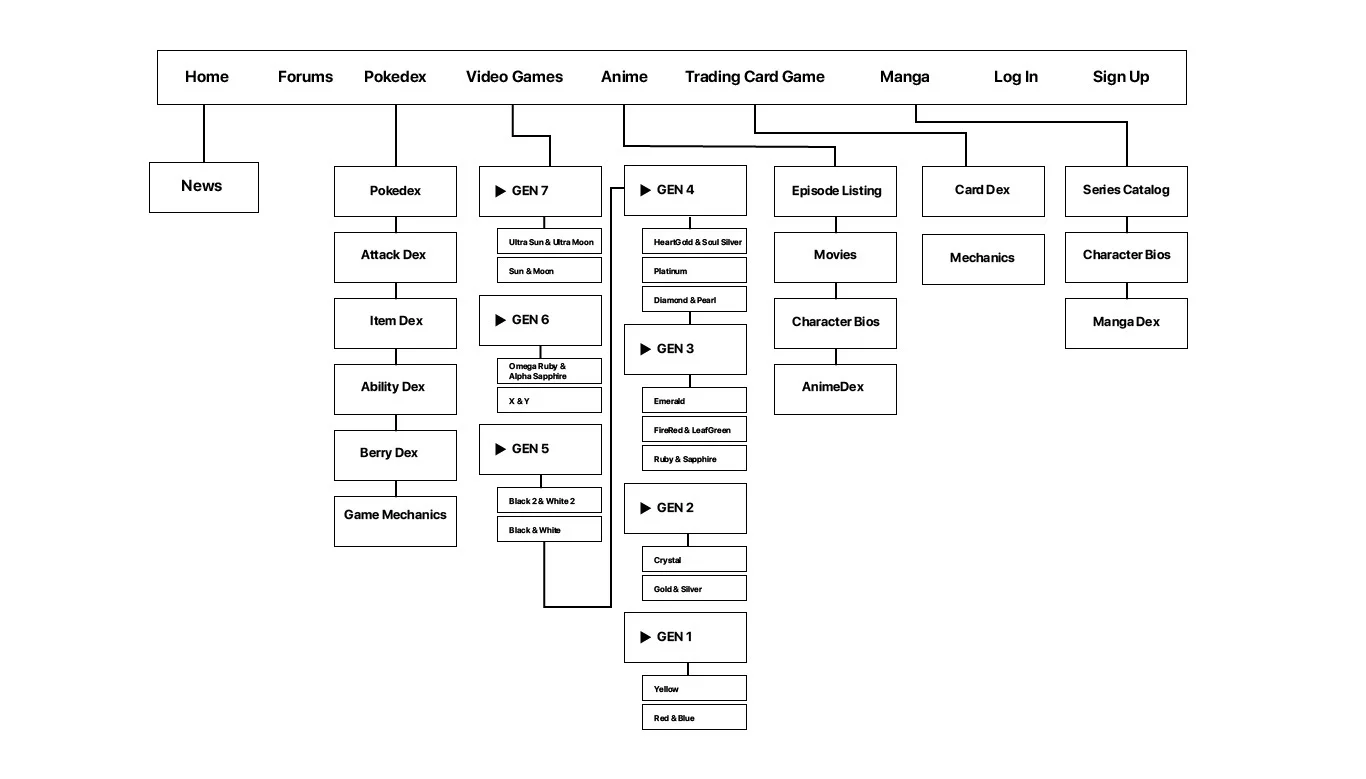
1. The website has not been updated with the current times. Difficult to navigate on mobile due to it not being responsive.
2. Lack of organization when it comes to navigation links for quick access for returning visitors. When new visitors do visit, it is overwhelming with information on the homepage.
3. Keeping the identity intact for existing user so they do not feel alienated.
_
With these problems, I decided to make a mobile application of Serebii that solves these issues and keep the returning visitors to use this app for all their Pokemon information needs.
Observation
Serebii’s main target is young adults in their 20’s who occasionally play Pokemon.
Audience Lifestyle
1. Usually spend a few hours on the weekend playing video games.
2. Get their information through smartphones.
3. Have jobs or in school and do not have the time to understand the game’s mechanics.
4. Want information quick and accessible.
Designing with users in mind was a challenging yet rewarding task. Whenever I was in the design phase, I would always think of new ideas to implement. Feature creeping is common in the UX field but if I were to keep on adding features, then the app would never be complete.
I know there may be problems in this current build but that is the process of user experience design. Design first and always gain feedback in order to improve your product.
This app was part of Adobe XD Daily Challenge where the site gives challenges to improve on the UX and design skills. This challenge tasked myself with creating a music app from the design system to high-fidelity prototypes.
This is the final build of the home screen. But it didn't end up like this without planning and the building blocks.
The concept behind this app and what makes it unique is it’s focus for exploring new artists and songs. The idea of having an endless list of suggested playlist was considered. That was discarded and opted for showcase approach for different sub genres with information provided.
Assigning each genre of music a unique colour would help categorize the music when landing on the home screen. A colour scheme was considered at one point but felt similar when browsing other genres.