I have been using this website for years now and recently noticed that there are glaring issues with this website. Using user-centred design to understand how various people use the site was the challenge that I faced head-on.
This website does not hold up in today's age. It also lacks a mobile layout which limits its usability
    Observation   Serebii’s main target is young adults in their 20’s who occasionally play Pokemon.   Audience Lifestyle  1.  Usually spend a few hours on the weekend playing video games.  2.  Get their i
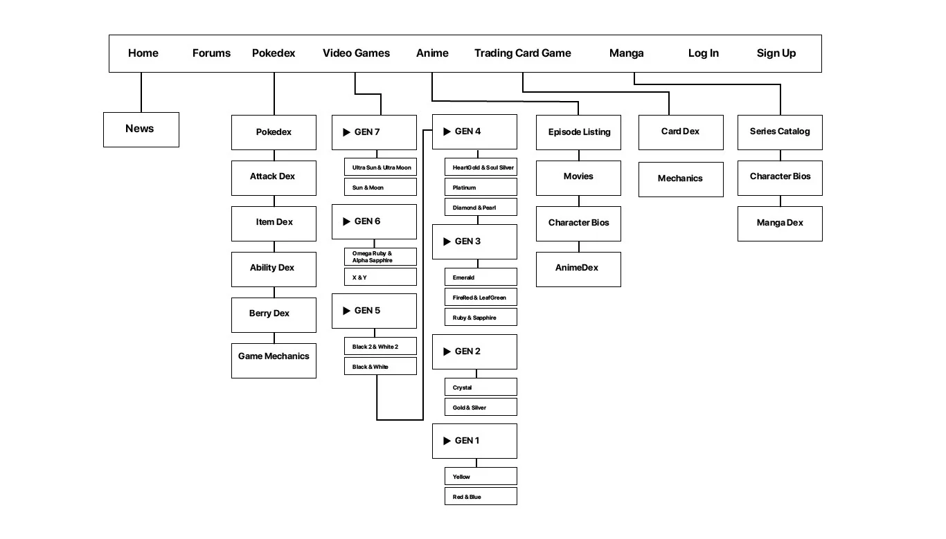
Site map showing all list of pages and the navigation methods to get to them
Rough sketch of the layout. Initially had the search button fixed on the bottom right on all screens but it may cause accidental clicks.
The homepage which allows main stories scrolled horizontally with minor news articles on the bottom
ezgif-1-47f08259ab79.gif
 Designing with users in mind was a challenging yet rewarding task. Whenever I was in the design phase, I would always think of new ideas to implement. Feature creeping is common in the UX field but if I were to keep on adding features, then the app
Serebii UX Mockup.jpg
prev / next